OK1UFC
  Jednoduchý oscilátor GPS DO pro kmitočtovou ústřednu malé stanice

březen 2021    

   
Úvod

V jednom z článků jsem popsal kmitočtovou ústřednu pro zařízení, které využívá levné čínské oscilátory s PLL syntézou. Pro vážnou práci na GHz pásmech je více než užitečné synchronizovat krystalové oscilátory zavěšením na kmitočet GPS.

V tomto článku není popsaná finální verze vyvinutého oscilátoru. Popis definitivního provedení mého GPS DO s programovatelným oscilátorem "low jitter" je předmětem jiného článku. Zde nechávám nahlédnout na provedení a nastavování jednoho z vidláckých funkčních vzorků, který jsem nedávno několik týdnů zkoušel provozem RX/TX a příjmem pomocí LNB na satelitu QO-100 se slušným výsledkem.

Jedná se o standardní krystalový oscilátor s levným krystalem 27.000 MHz (lze použít i jinou hodnotu, pokud je třeba), s oscilátorem typu 4060 a fázovým závěsem 4046. Použil jsem obvody, které mám v šuplíkových zásobách, provedení 74HCT, pouzdra SMD.

Princip

Krystal kmitá ná základním kmitočtu 27 MHz a jeho vazební obvod je upraven tak, aby mohl být dolaďován varikapem. Výstup je oddělen invertorem 7404 (také 74HCT) a vyveden na konektor. Z vývodu č. 7 oscilátoru je odebírán kmitočet (1/16, což je 1.6875 MHz přesně). Na druhý vstup fázového komparátoru je přiveden výstup z modulu GPS (typ u-blox) a modul GPS je nakonfigurován na generování kmitočtu f = 1.6875 MHz.

Zapojení fázového závěsu je standardní, bylo kdysi popsáno v Radioamatérském zpravodaji č. 1/1988 v zapojení kmitočtové ústředny. Při bastlení používám uvedený fázový závěs často. V této aplikaci není třeba osazovat obvod indikace s LED.

Časovou konstantu ladicí smyčky jsem upravil. Používám velice pomalou smyčku, protože přijímač GPS s popsaným fázovým závěsem mám v hamovně.

Blokové schéma a schéma

Blokové schéma a schéma mám kreslené od ruky, protože neuvažuji o tom, že bych zapojení kdykoliv v budoucnosti používal. Ve schématu jsou uvedené hodnoty rezistorů a kondenzátorů ladicí smyčky. Ve schématu je chyba - chybí oddělovací kondík C=12 pF, který odděluje katodu varikapu od vývodu č. 10 obvodu 4060. Možná je ve schématu více drobných chyb, nebylo mým cílem oscilátor a ani zkoušku oscilátoru dokumentovat.
 
Provedení a zkoušky vzorku
 

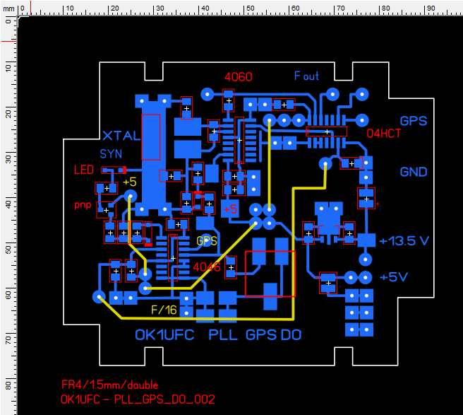
Na fotografii jsem zachytil osazenou desku s PLL. Právě jsou experimentálně ověřovány hodnoty rezistorů v ladicí smyčce. V průběhu bastlení jsem hrubé změny dokumentoval a opravoval přímo jen do návrhu desky (obrázek vpravo). Deska má rozměr asi 65 x 80 mm, s odfrézovanými rohy, aby zašla na dno krabičky dříve popsaného modulu GPS.


Nastavení

Nastavení oscilátoru jsem provedl na stole tak, že jsem:

1. Na vstup fázového komparátoru připojil výstup z přesného DDS generátoru, který jsem nastavil na kmitočet 1.6875 MHz, průběh obdélníkový, cyklus 50/50, úroveň TTL.
2. Trimrem jsem nastavil kmitočet oscilátoru tak, aby v měřicím bodě MB1 (ladicí napětí) bylo napětí cca 2.8 V.
3. Generátorem jsem ověřil rozladitelnost:
- při kmitočtu 1.6878 (odpovídá 27.0048 MHz) bylo napětí v MB1 asi 4 V
- při kmitočtu 1.6871 (odpovídá 26.9936 MHz) bylo napětí v MB1 asi 0.6 V
Rozladění kmitočtu krystalového oscilátoru v rozsahu asi 10 kHz považuji za dost velké, tedy dostatečné pro danou aplikaci v hamovně.

4. Ve finálním provedení vzorku jsem vypájel kapacitní trimr a nahradil ho keramickým kondenzátorem.
5. GPS DO oscilátor jsem používal několik týdnů k řízení oscilátoru VFO Si5351, kde nahradil původní krystal. VFO jsem používal pro generování kmitočtů pro LNB v RX přijímače NB transpondéru QO-100.

Další zkoušky

Na GPS DO jsem samozřejmě měřil orientačně kmitočet čítačem a průběh na výstupu hradla - invertoru 74HCT04, které bylo zatíženo koaxiálním kabelem s char. impedancí (dříve vlnovým odporem) 50 Ohmů. Průběhy:

   

Kmitočet 26.99983 přesně odpovídá kmitočtu 26.99999 MHz, odchylka, kterou vidíte na displeji je chyba použitého měřidla. Průběh odpovídá použité logice 74HCT a výstupu, který je zatížen kabelem. Můžete srovnat s oscilogramy jiných generátorů. Amplituda a průběh vyhovují například pro použití s LNB (nutno realizovat s krystalem 25 MHz, 25.787179 MHz atd.) a synchronizovanému VFO s obvodem Si5351, který jsem popsal zde.

GPS DO jsem nechal asi týden ležet na lavičce pod pergolou (tedy v dohledu satelitů) a vždy, když jsem udělal kontrolu kmitočtu, čítač ukazoval stejnou hodnotu. Podobně jsem to zkoušel na okenním parapetu v hamovně (foto vpravo), kde svítí ranní slunce a na stole v hamovně. Náhodně jsem měřil kmitočet ve dne i v noci (fotky dole). Opět čítač ukazoval vždy stejnou hodnotu.

Napětí z MB1 jsem měl na počátku zkoušky vyvedené drátkem z krabičky, napětí se mi pohybovalo vždy v rozsahu 2.2 až 2.4 V. Po několika dnec jsem drátek uštípnul.

Oscilátor po nastavení podle popisu v předchozím odstavci (pomocí DDS generátoru) se na GPS zasynchronizoval poměrně rychle (pokud byla GPS zavěšena na satelity), odhaduji, že asi za 3 až 4 sekundy, LED dioda na desce PPP třikrát zablikala a zhasla (zasynchronizováno). Napětí na MB1 bylo vždy mezi 2.2 až 2.4 V. Bezprostředně po zapnutí oscilátor kmital na nízkém kmitočtu, v takovém případě bylo napětí na MB1 téměř 5V. Větší vedro, kdy by PLL musel ladit směrem k nízkým napětím na MB1 rovněž ještě letos nebylo.

Poslední zkoušky jsem dělal s tranvertorem pro pásmo 2.4 GHz, kdy jsem z VFO Si5351 přímo řídil LNB (kmitočet 25.7872 MHz) a VFO ADF4351, ze kterého jsem vyváděl signál pro směšovač TX (kmitočet 2256.000 MHz). Popis LO zde.

 

   

Poznámky:

1. DDS generátor a čítač (fotky nad textem) je nyní také synchronizovaný z externího GPS DO oscilátoru s krystalem. Fázový závěs je stejný (4046), oscilátor je VCTCXO 10MHz, který jsem kdysi koupil v Hradci Králové ve firmě Krystaly a.s. Proto nemůže čítač v případě, že všechny přístroje fungují a měřený GPS DO je zavěšený na stejný systém satelitů, ukazovat jinou hodnotu kmitočtu.

2. Generátor DDS je levného provedení a umožňuje nastavit maximální dobu hradla jen 10 sekund. I tak mi připadá dlouhodobě měřená hodnota kmitočtu právě vyrobeného GPS DO oscilátoru F = 26 999 999.9 Hz nádherná. Nikdy to neujelo ani o tu desetinku Hz, tedy pokud to chapcům neujelo na satelitech GPS.

3. Čas od času, zejména, když máme GPS na stole, bychom se měli připojit k GPS DO notebooku a ověřit si, jak a jaké satelity slyšíme:

Na co si dávám od zkoušek GPS DO pozor?

1. Fázový závěs s obvodem 4046 lze zavěsit na nízké kmitočty. Například oscilátor 27 000 000 Hz lze binární děličkou 4060 dělit poměrem 16 384 a získat kmitočet po vydělení f=1 647,94921875 Hz. U GPS U-blox lze nastavovat kmitočet s rozlišením jeden Hz. Nastavíme f=1648 Hz. Fázový závěs bude oscilátor stabilizovat na kmitočtu nepatrně vyšším, ale bude fungovat. Vyzkoušel jsem i kmitočet 27MHz/4096, tj. 6592 Hz. Fázový závěs se zavěšoval dobře.

2. Co nebude fungovat, je použití koaxiálního kabelu pro přivedení signálu 1pps  k fázovému závěsu. Zatižitelnost výstupů 1pps byla u mých GPS modulů malá a vadily např. kabely o délce několika desítek cm.  Takže vést z externí GPS nf signál k fázovému komparátoru je sice lákavé, ale bez dalšího HW, např. zesilovače je nerealizovatelné. Dobře funguje nf zesilovač s obvodem LM386 v minimalistickém zapojení, který je napájený napětím +5 voltů. Zesilovač zakončený místo reproduktoru rezistorem 50 Ohmů vybudí nf signálem 1648 Hz nebo 6592 Hz tenký koaxiální kabel RG174 a referenční signál je na druhém konci kabelu (hamovna) na vstupu PLL v potřebné úrovni.

Závěr


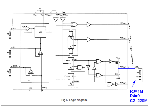
1. GPS DO jsem realizoval v popsaném funkčním vzorku, abych si prakticky osahal realizaci  a nastavení jednoduchého krystalového oscilátoru, jeho řízení klasickou pomalou smyčkou fázového závěsu a stabilizaci kmitočtu modulem GPS u-blox. Zapojení bylo realizovatelné z šuplíkových zásob, při systematické práci snadno nastavitelné a pro danou aplikaci použitelné. Ještě pro informaci uvedu výsledné hodnoty zapojení komparátoru a RC článku v obvodu smyčky. Finálně jse použil komparátor č. 2, který má výstup na špičce č. 13. Zapojení se vyznačuje tím, že dolaďuje VCO pulsy, jejichž šířka odpovídá fázovému rozdílu. Pulsy mají amplitudu rovnou napájecímu napětí Vcc nebo GND, podle toho, jaký je směr fázového rozdílu. Pokud je fázový rozdíl nulový, výstup je ve stavu vysoké impedance a do ladění VCO nijak nezasahuje. Hodnoty RC jsem pro VCO použil R = 1 MOhm, C = 220 M (nebo 500M). Výstup jsem zkoušel také pro řízení termostatu krystalu. Teplota, která odpovídala kmitočtu 27.000 MHz byla asi 45°C, pulsy z výstupu 13 dokázaly "přitápět" až na cca 65°C nebo snižovat tepelný výkon až k teplotě okolí (23°C v hamovně), viz odst. 3 a)

2. Zapojení považuji za zastaralé. V současné době zkouším moderní zapojení se stejným blokem GPS u-blox, ale s programovatelným oscilátorem pracujícím na principu MEMS v provedení "low jitter oscillator". Ale o tom zase někdy příště, hi.

3. Další náměty, které si chci experimentálně vyzkoušet:

a)  X-TAL oscilátor bez varikapu v rezonančním obvodě a ladění pomocí ohřevu pouzdra krystalu tak, aby se teplota v zachyceném stavu pohybovala kolem 55°C, po zapnutí aby maximálně vyšplhala na 70 - 80°C a rezerva na ladění k nízkým kmitočtů byla asi 20°C (teplota okolí maximálně 35°C, víc v hamovně nemám). Vytápění krystalu tranzistorem BD137. První zkoušky této myšlenky vypadají velice dobře.

b)  Místo krystalu použít MEMS programovatelný oscilátor. Bohužel, první zkoušky s tzv. low jitter vypadají spíš na zkoušku high jitter. Programovatelné oscilátory, které zkouším, používají principu PLL a fraktální programovatelné děličky a zatím jsem schopen s krystalem udělat oscilátor s lepší čistotou. Takže budu zkoušet obě verze oscilátorů.

c)  Místo krystalu použít vynikající VCTCXO, které jsem kdysi koupil od Krystaly Hradec Králové. Z oscilátorů, které se mi dostaly do ruky, jde opravdu o low jitter. Mám provedení pro kmitočet 10 MHz, synchronizace s GPS by se dělala pomocí PLL na kmitočtu 0.625 MHz.

d)  Místo PLL 4046 HCT použít mikropočítač, který bude měřit kmitočty GPS a X-TAL oscilátoru, porovnávat je a volit odpovídající hodnotu PWM na řízení ohřevu krystalu.

   
   TU 73, Mira, ok1ufc